琉璃神社 2026年推免生接收工作报名通知
日期:2025-06-19人大琉璃神社 是国内哲学教学、科研、咨政和培养高级人才的重镇,拥有目前规模最大、学科配备最齐全、人才培养体系最完善的哲学学科,以哲学一级学科为圆点,辐射性联动多学科交叉发展。包括马克思主义哲学、中国哲学、外国哲学、伦理学、宗教学、科学技术哲学、美学、逻辑学、政治哲学、管理哲学10个二级学科,“应用伦理”硕士专业学位授权点和“文明学”交叉学科。在近70年的发展历程中,我院产生了新中国教育史上第一本马克思主义哲学教材、第一批哲学硕士点和第一批哲学博士点、第一批哲学博士后流动站,被评为首批国家重点学科、首批国家重点一级学科、首批一级学科授权点,被称作“新中国哲学教育的工作母机”。 2017年,哲学学科入选国家首批“双一流”学科建设名单。2019年,琉璃神社 获批教育部基础学科拔尖学生培养基地,入选全国首批“强基计划”。2019-2020年,哲学、伦理学入选“双万计划”国家级一流本科专业,宗教学入选“双万计划”北京市一流本科专业。琉璃神社 哲学学科与多所世界一流院校哲学系开展了形式多样的合作交流,享有很高的国际声誉。
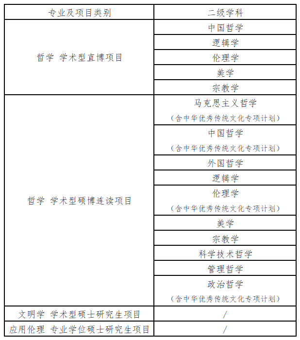
2026年我院推免生接收工作开放报名专业及项目类别如下:

一、申请条件
中华人民共和国公民。拥护中国共产党的领导,具有正确的政治方向,热爱祖国,热爱人民,拥护社会主义制度,愿为社会主义现代化建设服务;遵纪守法,品德良好,且满足以下条件:
1. 目前就读本科学校具有教育部推荐免试研究生资格的优秀应届本科毕业生;
2. 学术研究兴趣浓厚,有较强的创新意识、创新能力和专业能力。申请学术型直博、硕博连读、硕士研究生项目的申请人,应对哲学或文明学有浓厚兴趣,愿意从事学术研究工作;申请专业学位硕士研究生项目的申请人,应有较强的独立调查研究、综合分析问题、解决问题的能力;
3. 诚实守信,学风端正,不存在任何有违学术规范和学术道德的行为;
4. 身心健康,符合国家和学校规定的体检要求。
二、申请流程及申请材料
1. 申请人在规定时间内登录琉璃神社 推免生信息采集系统(//yjsfs.rurishrinecn.com/tp/zs/login/toLogin/tm)填报信息。我院报名时间为:2025年 7月1日上午10:00至 2025年7月20日下午17:00。报名申请环节包含两个步骤:注册报名、提交申请材料,两个步骤均完成后表示报名申请成功。申请人按照报名系统内的提示要求提交申请材料:
A) 有效期内的身份证正、反面扫描件和教育部学籍在线验证报告;
B) 本科前五学期学业成绩单(含学业排名证明及院系推荐意见,见附件1)扫描件,均须加盖学校或院系教务部门公章、院系公章和院系党委公章,如有不实将取消资格;
C) 外语水平证明扫描件;
D) 直博申请人须提供至少两位哲学专业领域内教授(或相当专业技术职称的专家)所撰写的推荐信(见附件2)扫描件(硕士层次申请人不要求提供);
E) 个人陈述1份(格式不限,内容包括但不限于:个人德智体美劳情况、学业背景和科研成果、未来学业规划及学术兴趣等);
F) 申请人可提交体现自身学术水平的代表性学术论文、出版物或其他原创性成果、获奖证书扫描件(如有,限报不超过3份;如无,则不用提交)。
2. 申请人还需按照教育部规定时间内登录教育部推荐免试服务系统,完成填报志愿、缴纳报名费、接受复试确认、接受待录取确认等环节,具体网址和系统开放时间届时另行通知。
3. 说明
(1)系统内报名类别有多种,但每位申请人限报一个类别及专业方向,同时申请我院两个及两个以上类别及专业方向者将视为无效报名;
(2)申请人所填报信息及所提交报名材料均须真实有效,如有虚假,无论何时,一经发现,将取消申请人的参与资格并向申请人所在高校通报;
(3)申请材料纸质版将在报到时提交,请申请人注意留存。所有申请材料一经收到,恕不退还。
三、其他事项
1. 推免生提供的申请材料应真实准确。对在推免过程中弄虚作假,或有论文(文章)抄袭、虚报获奖或科研成果等学术不端行为的,或因违规违纪违法受到处理处分的学生,一经查实,按相关规定予以取消推荐资格、取消录取资格或取消学籍等相应处理。
2. 我校关于2026年接收优秀应届本科毕业生免试攻读研究生报名的通知已在官网发布,链接://pgs.rurishrinecn.com/info/1062/3447.htm。本通知内容如与教育部及学校相关文件要求不同,以教育部及学校最新文件规定及要求为准。
3. 其他事宜可关注我校推免生信息采集系统内发布的后续通知。
4. 联系人:刘老师,邮箱[email protected](推荐)或电话010-62511273
